为加强对中药饮片的管理,规范省级中药饮片炮制规范的修订工作,增强中药饮片质量的可控性,国家药品监督管理局组织制定了《省级中药饮片炮制规范修订的技术指导原则》,现予发布。
特此通告。
附件:省级中药饮片炮制规范修订的技术指导原则
国家药品监督管理局
2018年4月17日
-----------------------------
附件
一、概述
中药饮片炮制具有悠久的历史,是中医药宝库中的重要组成部分,是我国独特的传统制药技术。饮片炮制是在中医药理论指导下,按中医辨证用药的原则及调剂、制剂的需要,将中药材炮制成饮片的方法和技术。饮片炮制方法规范与否,直接关系到药品质量和临床用药的安全有效,关系到中医药的继承与发展。省级饮片炮制规范是对国家药品标准中未收载的地方临床习用饮片品规和炮制方法的补充,是地方饮片加工、生产、经营、使用、检验、监督管理的法定依据,对继承与发扬祖国宝贵医药遗产,提高当地中药饮片的质量,保障人民身体健康,促进饮片产业发展起到了积极的作用。
为提高省级饮片炮制规范的修订水平,依法规范编写,加强饮片质量的管理,制定本技术指导原则。
少数民族药饮片炮制规范的修订可参考本指导原则。
二、基本原则和要求
(一)基本原则
1、坚持中医药理论指导。中药饮片炮制是在中医辨证用药基础上发展形成的制药技术。炮制规范的修订应遵循中医药理论指导,继承传统饮片炮制经验和技术,满足临床需求,发挥中医临床用药的特色和优势。
2、坚持依法规范修订。各省、自治区、直辖市药品监督管理部门需及时组织在本行政区域内生产、流通、使用饮片炮制规范的研究修订;修订时,应参照现行版《中华人民共和国药典》(以下简称《中国药典》)和《国家药品标准工作技术规范》的格式和用语,务求做到用词准确、语言简练、逻辑严谨,避免产生误解和歧义。
3、坚持继承和保护地方特色。省级饮片炮制规范需继承地方传统饮片炮制方法,保留其特有传统工艺。应继承、整理和挖掘地方炮制经验技术,总结长期在饮片生产第一线、具有丰富生产经验“老药工”的实践经验,收载有地方炮制特色或中医用药特点的饮片品规及其炮制技术,满足地方中医临床需求。
4、坚持研究的科学性和严谨性。鼓励结合传统炮制方法和现代生产技术手段,开展中药饮片炮制技术研究,建立符合饮片特点的炮制技术规范。修订过程中应注重对药材种植、产地加工、市场流通、临床使用等的全过程调查,充分考虑影响饮片质量和炮制方法统一规范的因素,有针对性地确定规范的项目和内容,并研究建立专属性的质量控制方法和检测指标。
5、坚持科技创新和发展。在传统炮制工艺的基础上,结合炮制机械设备的更新,开展对传统炮制工艺参数的优化;加强炮制辅料的研究;积极研制新的炮制机械设备,引入先进的监测技术、贮藏方法等,加快推进传统炮制工艺实现规范化、自动化、智能化的饮片现代生产模式。
(二)基本要求
1、修订省级饮片炮制规范,应对饮片的药材原植物(动物、矿物)品种,性状、产地、资源情况,产地加工方法,炮制历史沿革,炮制工艺及其研究进展,以及质量控制、临床应用等方面进行全面调查和研究;毒性药材饮片的炮制规范修订,除应符合一般饮片的要求外,还应考察炮制工艺对饮片安全性的影响。
2、省级饮片炮制规范应严格按照《中华人民共和国药品管理法》及其实施条例的相关规定,其收载范围仅限于具有地方炮制特色和历史沿用的临床习用品种;不得收载未获得公认安全、有效性数据的尚处于科学研究阶段的科研产品,以及片剂、颗粒剂等常规按制剂管理的产品;对于饮片打粉,除确有公认的临床习用历史的品种之外,不应作为规格收载。除另有规定外,炮制规范所用的原药材应是国家药品标准或地方药材标准收载的品种。辅料应建立相应的质量标准,也应对包装材料、包装规格、保质期等进行必要的考察。
3、省级饮片炮制规范的内容应根据本省对饮片管理的有关要求以及质量控制所需制定。编排体例和正文部分一般可参照现行《中国药典》收载的饮片标准项目及格式。必要时可根据本行政区域的具体要求以及饮片的具体特点增设相关项目。
4、省级饮片炮制规范的书写规范要求可参照现行版《国家药品标准工作技术规范》执行。所用术语、符号、计量单位、通则编码、检验方法及相关要求等,均参照《中国药典》的规定执行。
5、研究过程中所有样品信息、原始记录、图片等资料及凭证样品、标本均应留样存档,保留备查。
6、对于国家公布《禁止出口限制出口技术管理办法》和《国家科技保密品种目录》中收载的饮片炮制技术或重点品种,应遵守国家有关保密制度,其关键炮制技术和工艺参数在规范发布时应有所保留。
三、修订程序
(一)各地药品监督管理部门应组织本行政区域内饮片生产、炮制加工、临床应用、分析检验、药品监管及相关领域专家,成立省级饮片炮制规范修订工作委员会,统一负责省级饮片炮制规范方案设计和技术审核工作。
(二)省级饮片炮制规范的修订工作一般应按照品种遴选、样品收集、研究制定、技术审核、征求意见、发布实施等步骤有序开展。?
四、研究要求
省级饮片炮制规范的研究工作,一般应包括规范草案的研究起草、生产验证、复核检验等内容。
(一)研究起草
承担编制任务的单位应按照《 饮片炮制规范研究技术要求》(附录1),组织开展相应研究起草工作。
1、文献考证
从历代本草文献、《中国药典》、地方炮制规范、代表性炮制专著(教材)和现代炮制工艺文献资料等方面对饮片的炮制方法进行归纳、分析和总结,明确炮制的原理和历史沿革,并对具体的记载内容进行考证,分析不同时期炮制规范收载的饮片炮制方法的共性和差异,从炮制工艺流程、辅料及其制法和用量等方面进行分析比较。
2、生产工艺及临床使用情况调研
对地方名老中医、老药工和饮片企业的炮制经验、生产工艺进行调研,收集、整理饮片生产第一线实践经验;对饮片品种在地方医疗机构的使用频次以及临床疗效进行调研和整理。
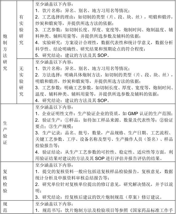
3、炮制工艺研究
应充分利用炮制机理研究的现有成果,对炮制方法及关键工艺参数进行优化。炮制工艺研究的方案设计应具有合理性,研究数据应有代表性和统计学意义。应充分考虑生产条件和生产规模,合理制定饮片生产的工艺方法与规格,如炮制时间、温度、辅料种类、辅料用量等参数,饮片切制长度、厚度、宽度等,应尽可能对饮片生产工艺进行细化,提供工艺优化的研究数据。?
中药炮制辅料直接影响着饮片的质量和临床疗效,应通过研究制定炮制辅料的质量标准,确保炮制辅料质量的可控性与稳定性。
(二)生产验证
选取行政区域内有代表性的饮片生产企业,按照《饮片炮制规范生产验证技术要求》(见附录2)对制定的饮片炮制规范(草案)进行生产验证,并收集验证信息。生产企业应对修订的炮制工艺,进行相应的工艺验证工作,以确保规模生产的可行性。
(三)复核检验
药品检验机构对通过生产验证的饮片,按照拟定的饮片炮制规范进行复核检验(一般情况下,主要是对质控项目进行复核检验,承担复核检验和研究起草工作不应是同一个单位),出具检验报告,并根据检验的结果对炮制规范草案提出修改意见和建议。复核单位应按照《 饮片炮制规范质控项目的复核检验技术要求》(见附录3)开展复核工作。
五、技术审核
各省级药品监督管理部门组织对饮片炮制规范草案及研究资料按照《饮片炮制规范技术审核要点》(见附录4)进行审核,并出具审核意见。
附录:
1.饮片炮制规范研究技术要求
2.饮片炮制规范生产验证技术要求
3.饮片炮制规范质控项目的复核检验技术要求
4.饮片炮制规范技术审核要点
-----------------------------
附录1
一、名称
尊重地方特点和文化传统,体现中医药特色,可结合药材名称和炮制方法命名饮片。饮片名称包括该品种的中文名和汉语拼音。
二、来源
需说明植物(动物)类中药的科名,植物(动物)的中文名、拉丁学名、药用部位(矿物类中药应注明类、族、矿石名或岩石名)、采收季节、产地加工等内容,必要时规定产地。
省级饮片炮制规范收载饮片所涉及药材的来源应与药材标准中的药材来源一致。
三、炮制方法和工艺
除另有规定外,省级饮片炮制规范收载各项炮制技术应参照《中国药典》“炮制通则”各项规定执行。对于复制法、提净法、干馏法、渗析制霜法、升华制霜、煎煮制霜等工艺特殊、品种较少的炮制方法,在保持地方炮制特色基础上,在各品种或规格项下说明工艺和参数即可,不作统一规定。
饮片炮制方法均应明确炮制的温度、时间、次数,炮制所用辅料的处理方式等;要明确饮片炮制的程度,即终产品的判断方法;还应明确饮片干燥的方式和温度等。
需结合生产效率、可操作性、生产饮片的质量指标综合考量炮制生产设备,其性能、型号、功率及机械化程度应能满足生产规模、饮片质量控制的要求,将筛选、清洗、切制、干燥等常用设备、型号和重要参数等列入饮片炮制规范的起草说明。
四、饮片性状
用外观形态或传统经验鉴定方法描述饮片的形状、色泽、气味、大小、质地等方面的性状特征。对于多种炮制规格的品种,可分开描述。同一品种,多种来源,性状不同者,则分别描述;根、根茎、藤茎、果实、皮类饮片,应详细描述切面特征,突出饮片的性状鉴别特点。
五、质量控制指标
鉴别、检查、浸出物、含量测定项的要求应参考国家药典委员会《国家药品标准工作手册》“《国家药品标准(中药)研究制定技术要求》”和“〈国家药品标准(中药)起草与复核工作规范〉”相关要求进行实验研究。起草说明的编写应参考“〈国家药品标准(中药)起草说明编写细则〉”编写。
应研究水分、杂质、灰分、浸出物等项目,制定合理的限度,建议参照《中国药典》通则方法,开展重金属及有害元素、农药残留、二氧化硫残留、黄曲霉毒素、微生物限度等测定研究,根据研究结果,确定是否作为检测指标。
六、性味与归经、功能与主治、用法与用量
依照“生熟异治”的原理,依据现行《中国药典》《临床用药须知》、中药学、中药炮制规范及现代临床用药经验,采用规范术语对炮制规范中的性味与归经、功能与主治、用法与用量等项内容进行表述;同一来源不同炮制方法的饮片疗效有明显不同的,应区别其药性、功效、用量等;饮片的用量一般可遵照地方临床用药剂量习惯,或遵医嘱使用。
七、辅料
饮片炮制使用的辅料,需研究制定相应的制备方法和质量标准。炮制辅料来自于食品的(如酒、盐、醋、米等),可参考食品领域相应标准,适当提高建立药用炮制辅料标准;炮制辅料为中药饮片的,可以相应饮片标准为辅料标准;对河砂、灶心土等来源的炮制辅料,应确保洁净、无污染。
八、包装标签
饮片包装应方便饮片的运输、销售和使用;有利于饮片的贮藏和保存;有利于饮片的防虫防蛀,防止被污染;有利于对饮片的监督检查;根据不同中药饮片贮藏特性,结合实际生产加工经验,参考食品或药品包装用材料的国家标准和行业标准,以及国家药品监督管理部门对药品标签的要求,规定中药饮片的包装和标签。
(一)标签内容要求
中药饮片的标签须注明品名、规格、药材产地、执行标准/炮制规范、生产企业、产品批号、生产日期等(必要时注明贮藏条件,规定保质期),并有质量合格的标志。同时,应附注有毒、先煎、后下、包煎、外用等特殊内容标示。鼓励使用EAN条码等光电读码方法,提供药材品种、来源、原产地、产地加工方法、炮制规格、商品等级等尽可能多的产品信息,便于查询和质量追溯。
(二)包装材料质量要求
中药饮片须使用无毒、无害的包装材料,并符合国家对药品包装有关规定;严禁使用有毒有害的印刷物质,包装材料上的文字标识应当清晰易辨、清楚醒目,避免印字脱落或者粘贴不牢等问题,不得以粘贴、剪切、涂改等方式删改或者补充标示内容。
内包装? 内包装材料要选用与所包装的中药饮片品种、性能要求相适应的、无毒的食品或药用包装材料。对于易霉变、虫蛀的中药饮片品种,其内包装材质应具有防霉、防虫的效果。中药饮片的内包装应执行相应的国家标准要求。
外包装? 采用能够防潮、防污染,有机械强度,易储存、运输的包装。中药饮片的外包装应执行相应的国家标准要求。
(三)包装规格要求
中药饮片的包装量,依据不同类别的中药饮片和临床需求确定。
(四)包装设备要求
应根据生产中药饮片的生产规模、品种、类别、形态差异以及装量规格选择包装设备,合理配置。进行中药饮片包装的计量器具应符合《中华人民共和国计量法》的规定。饮片称量、充填、封口、捆扎、打包,要逐步实现机械化。易吸潮、泛油、生虫、含挥发性成份等的饮片可选择真空包装或放入干燥剂、除氧剂,以延长饮片的保质期,最大限度地保证饮片质量。
九、贮藏
中药饮片应在适宜条件下贮藏。有特殊要求的中药饮片品种应标明贮藏条件,建议收集中药饮片稳定性实验数据,对饮片的包装、贮藏和保存条件等进行评估。28种毒性中药的贮藏和保存应遵循有关规定。
十、注意
炮制过程中影响炮制品质量的关键因素、劳动保护事项;炮制品应用中的主要用药配伍禁忌、毒副作用及相关规定等需在本项说明,如有中西药合用禁忌的也应列入。
-----------------------------
附录2:
一、概述
本技术要求主要用于指导饮片生产企业开展中药饮片炮制工艺的验证研究。
主要包括以下内容:人员、设备、工艺验证等内容。对于其他相关的验证,可根据其具体情况,参照进行相应的验证工作。
本技术要求根据炮制工艺的不同,划分为净制、切制、炮炙和其他炮制工艺等类别,并对毒、麻药材及饮片也进行了相应的规定和要求。炮制工艺划分类别的目的是便于选择验证研究内容,有效开展验证工作。
由于炮制工艺的复杂性,如在具体研究中,类别界限不明显的品种或其他特殊情况的品种,可根据炮制工艺的具体特点和基础研究情况,合理进行炮制工艺的验证研究,但应对采用的方法及其可靠性进行验证说明。
二、相关要求
(一)人员要求
中药饮片炮制工艺验证的人员应包括相关的验证、复核与审批人员,其技术水平应能胜任相关岗位的要求,具备相应的上岗证明。
(二)设备要求
中药饮片炮制工艺验证用设备需通过相关验证,证实所使用的设备(设施)能够达到规定的技术指标和要求,为工艺验证提供保证。
(三)样品批数要求
中药饮片炮制工艺验证的批量应与生产设备规模相适应。贵细药材根据情况进行。一般应采用同一批次药材按照同一工艺连续生产3批进行验证。
(四)毒、麻饮片的要求
对于毒性或麻醉饮片的验证,除应符合一般饮片的要求外,还应研究工艺对饮片安全性的影响,尤其应关注以下几类药材或饮片的安全性,并进行相关研究:
1、大毒(剧毒)饮片;
2、现代研究发现有严重毒性的饮片;
3、孕妇禁用或慎用的饮片。
毒性饮片炮制工艺的验证要充分考虑任何可能带来的风险,应加强系统研究和评估。
(五)技术指标要求
根据省级饮片炮制规范研究资料中关于炮制工艺的规定,对主要参数进行验证。应选取可反映产品真伪优劣的技术指标进行工艺验证,如:性状、杂质、水分、灰分、浸出物、含量等反映内在质量的技术指标。中间产品及最终成品应符合质量控制的要求。
(六)取样方法、药品标准和检验报告书
验证用样品的取样方法参照《中国药典》通则中药材和饮片取样法进行。在进行工艺验证之前,应对有关检验方法进行方法学验证,验证方法参照《中国药典》通则中有关的药品标准分析方法验证指导原则。
验证单位应出具连续3批饮片样品的检验报告书。每批次饮片样品的生产量应与生产设备规模相适应。
(七)验证资料要求
在验证实施前,须先编制验证方案。验证原始记录要求客观、准确,保持记录的原始性。应详细记录验证过程中所出现的偏差,偏差产生的原因及解决方法。所有偏差必须得到有效处理后并经验证符合要求后方可进入下一步骤。
验证结束后应书写验证报告,验证报告对验证结果进行统计和分析,最后形成验证结论。验证报告中还应对验证中存在的问题进行详细总结,记录原因和解决方案。验证报告须经有关人员的复核和审批。
所有验证文件须统一归档管理,以便进行查阅及追踪。
三、验证类别和内容
(一)净制
净制工艺验证前,药材等应符合相关的药品标准。
净制工艺的验证内容应包括工艺流程、工艺参数、使用设备等方面,如具体包括净制方式的选择、设备的适用范围、设备的使用条件、工艺参数的确定等内容。以样品的性状、杂质等技术参数的数据作为验证指标。
(二)切制
切制工艺验证前,药材等应符合相关的药品标准。
切制工艺的验证内容应包括工艺流程、工艺参数、使用设备等方面,如具体包括切制方式的选择、设备的适用范围、设备的使用条件、工艺参数的确定等内容。
切制时,根据切制设备及饮片品种的情况,除鲜切、干切外,须进行软化、切制和干燥处理。
1、软化 应对软化设备、软化方式、软化温度、样品投料量、吸水量、软化时间、漂洗次数等软化工艺进行验证。
2、切药 应对切药设备、刀片厚度等进行切药工艺的验证。以样品的性状等技术参数的数据作为验证指标,具体性状要求应参照相关国家标准要求。
3、干燥 应对干燥设备、干燥方式、干燥温度、投料量、干燥时间等进行干燥工艺的验证。以样品的性状和水分等技术参数的数据作为验证指标。
4、捣碎 应对捣碎设备、筛网、投料量等进行捣碎工艺的验证。以样品的性状等技术参数的数据作为验证指标。
(三)炮炙
炮炙工艺验证前,药材、饮片应符合相关的药品标准/炮制规范,辅料应符合相关的质量标准。
炮炙工艺的验证内容应包括工艺流程、工艺参数、辅料的选择、使用设备等方面,如具体包括炮炙方式的选择、设备的适用范围、设备的使用条件、工艺参数的确定等内容。
1、炒制 根据炒制设备及饮片品种的情况,可选用清炒或加辅料炒方式。可选用符合相关质量要求的辅料,采用验证过的设备对不同的炒制工艺进行验证。
清炒 应对炒药设备、投料量、炒制温度、翻动的次数、炒制时间、冷却时间等进行验证。以样品的性状等技术参数的数据作为验证指标。
辅料炒 应对炒药设备、投料量、辅料品种和用量、炒制时间、炒制温度、投放辅料的时间点、翻动的次数、辅料筛去方式、冷却时间等进行验证。如需醋淬,应验证醋淬时间点和醋的用量。以样品的性状等技术参数的数据作为验证指标。
2、炙制 选用符合相关质量要求的辅料,采用验证过的设备对不同的炙法工艺进行验证。
应对炙制使用的设备、辅料的加入方式、投料量、辅料品种和用量、闷润时间、炒制温度、翻动的频率和炒制时间等进行验证。以样品的性状、炮制前后的成品得率及内在质量等技术参数的数据作为验证指标。
3、制炭 根据制炭设备及饮片品种的情况,可选用炒炭、煅炭等制炭方法。
炒炭 应对炒炭设备、投料量、炒炭温度、翻动的次数及炒炭时间等制炭工艺进行验证。以样品的性状等技术参数的数据作为验证指标。
煅炭 应对煅炭设备、投料量、煅炭温度、焖煅时间等制炭工艺进行验证。以样品的性状等技术参数的数据作为验证指标。
4、煅制 根据煅制设备及饮片品种的情况,可选用明煅、煅淬等煅制方法。
明煅 应对煅制设备、投料量、煅制温度、翻动的次数及煅制时间等煅制工艺进行验证。以样品的性状等技术参数的数据作为验证指标。
煅淬 应对煅制设备、投料量、辅料的品种和用量、煅制温度、翻动的次数及煅制时间等煅制工艺进行验证。以样品的性状等技术参数的数据作为验证指标。
5、蒸制 根据蒸制设备及饮片品种的情况,可选用先切后蒸或先蒸后切的方式。除清蒸外,可选用符合质量要求的辅料。蒸制后可选用阴干、晒干、烘干等干燥方式。
蒸药 应对蒸药设备、投料量、辅料品种及液体的浓度、辅料用量、拌润时间、样品摆放厚度、蒸药时间及次数、晾干程度及时间,蒸出液拌回量及时间等蒸药工艺进行验证。
切药 应对切药设备、刀片厚度等进行切药工艺的验证。以样品的性状等技术参数的数据作为验证指标。具体性状要求应参照相关国家标准要求。
干燥 应对干燥设备、干燥方式、样品摆放厚度、温度、时间等进行干燥工艺的验证。以样品的性状和水分等技术参数的数据作为验证指标。
6、煮制 根据煮制设备及饮片品种的情况,除水煮外,可选用符合质量要求的辅料。煮制后切制,再选用阴干、晒干、烘干等干燥方式。
煮药 应对煮药设备、投料量、辅料品种及液体的浓度、辅料用量、煮药时间、煮药次数、晾干程度及时间等煮药工艺进行验证。
切药 应对切药设备、刀片厚度等进行切药工艺的验证。以样品的性状等技术参数的数据作为验证指标。具体性状要求应参照相关国家标准要求。
干燥 应对干燥设备、干燥方式、样品摆放厚度、温度、时间等进行干燥工艺的验证。以样品的性状、水分等技术参数的数据作为验证指标。
7、炖制 根据炖药设备及饮片品种的情况,可选用酒、黄酒等辅料。炖制后切制,再选用阴干、晒干、烘干等干燥方式。
炖药 应对炖药设备、投料量、辅料用量、炖药时间、晾干程度及时间等炖药工艺进行验证。
切药 应对切药设备、刀片厚度等进行切药工艺的验证。以样品的性状等技术参数的数据作为验证指标。具体性状要求应参照相关国家标准要求。
干燥 应对干燥设备、干燥方式、样品摆放厚度、温度、时间等进行干燥工艺的验证。以样品的性状和水分等技术参数的数据作为验证指标。
8、煨制 根据炮炙设备及饮片品种的情况,可选用纸裹煨制和麸皮煨制的炮炙方法。
纸裹煨制 应对纸裹煨制设备、投料量、草纸包裹数层、煨制温度、翻动频次及煨制时间等纸裹煨制工艺进行验证。以样品的性状等技术参数的数据作为验证指标。
麸皮煨制 应对煨制设备、投料量、麸皮用量、煨制温度、煨制时间等麸皮煨制工艺进行验证。以样品的性状等技术参数的数据作为验证指标。
(四)其他工艺
工艺验证前,药材、饮片应符合相关的药品标准/炮制规范,辅料应符合相关的质量标准。复制的验证内容应包括工艺流程、工艺参数、使用设备等方面,如具体包括特殊辅料的制备、设备的适用范围、设备的使用条件、工艺参数的确定等内容。
1、燀制 应对燀制的设备,投料量,沸水量、燀的时间,冷激的时间等进行燀制工艺的验证。
2、制霜 根据制霜设备及饮片品种的情况,可选用:去油成霜和析出成霜等方式。
去油成霜 应对去油成霜的设备、压榨方式、吸油方式等进行制霜工艺的验证。
析出成霜 应对析出成霜的设备、析出时间和温度等进行制霜工艺的验证。
3、水飞 应对水飞的设备、投料量、加水量等进行水飞工艺的验证。
4、发芽 应对发芽的设备、投料量、时间、温度、湿度等进行发芽工艺的验证。
5、发酵 应对发酵的设备、投料量、辅料品种和用量、时间、温度、湿度等进行发酵工艺的验证。
6、拌制 应对拌制的设备、投料量、辅料品种和用量、搅拌时间等进行拌制工艺的验证。
7、干馏 应对干馏的设备、投料量、辅料品种和用量、搅拌时间等进行干馏工艺的验证。
此外,对于毒性麻醉饮片,应对专用场地、专用设备、废水及废弃物的处理等(采用相关的净制、切制、炮炙及其他类工艺进行单独或综合应用)进行毒麻工艺的验证。以样品的性状、检查、技术参数的数据作为验证指标。除符合一般药材的要求外,还应对其毒性成份指标进行工艺验证。
-----------------------------
附录3
一、概述
为了确保中药饮片炮制规范质控项目的可控性和重现性,省级饮片炮制规范收载品种的质控项目均需由省级药品监督管理部门指定的复核单位按要求进行复核检验工作。
复核单位应重点对质控项目中设定指标的合理性和检验方法的科学性、可行性以及可控性等方面作出评价,以确保饮片的内在质量和使用的安全和有效。
二、提交复核资料及样品
(一)起草单位请复核公文
(二)饮片炮制规范草案(包含电子版)
(三)起草说明
炮制工艺、检测方法确定依据及相应的验证试验结果,须有样品的彩色照片及全部数据和相应的图谱(包含电子版)。
(四)复核用样品自检报告书
(五)复核用样品
原则上应用3个不同饮片生产企业的各3个批号样品。样品量应为一次检验用量的3倍,贵重饮片可以酌减。单一品种的复核样品应包括3个不同药材产地的饮片,多来源品种应尽可能包含不同基原的药材加工饮片。
三、复核内容和技术要求
(一)名称
应注意核对药材、饮片的中文名、汉语拼音、来源的拉丁学名及别名等。
(二)炮制
炮制工艺确定依据是否充分,和现行版《中国药典》是否一致,不一致时理由是否充分。应注意核对饮片加工、炮制的完整工艺方法,如浸泡或浸润、炮炙、切制、干燥工艺等。
(三)性状
应注意考察饮片样品的性状与炮制规范草案中描述的是否一致,包括形状、大小、色泽、表面特征、质地、断面(包括折断面和切断面)特征及气味等的描述是否完整。
(四)鉴别
考察设立的鉴别项目是否具有专属性和良好的重现性。应注意复核所建立的鉴别方法是否具专属性、重现性,是否操作简便和具有较高的灵敏度。
1、显微鉴别
考察内容包括:
(1)显微特征是否明显易辨;
(2)是否具有专属性和特征性;
(3)描述用语是否规范、准确,与药材是否一致。
饮片一般不设横切面显微鉴别项。
2、一般理化鉴别
应注意考察各类沉淀反应、颜色反应或荧光颜色反应、气体反应等的反应灵敏度、反应的适宜条件。专属性不高的、需特殊试剂和试药或可以用其他鉴别方法替代的,应建议不列入。
3、光谱鉴别
应注意考察鉴别方法能否满足专属性的要求,否则,应增加专属性强的色谱鉴别;考察供试品、试剂(试药)的取用量、浓度等是否合适;提取、纯化或显色处理的条件是否合适;鉴别参数(峰位或峰谷波长值、吸收度比值)的设置是否合理。
4、薄层色谱鉴别
考察内容包括:
(1)与药材是否方法一致;
(2)经炮制后化学成份发生变化的是否建立了饮片特有的鉴别;
(3)供试品溶液的制备、对照溶液的制备、固定相、展开剂、点样量、点样方式、显色条件和检视方法是否适宜;
(4)色谱分离效果是否良好,斑点是否清晰;
(5)供试品和对照物质的色谱特征是否一致;
(6)方法是否有专属性(必要时采用阴性对照进行验证)。
5、气相色谱或高效液相色谱鉴别
考察内容包括:
(1)与药材是否方法一致;
(2)经炮制后化学成份发生变化的是否建立了饮片特有的鉴别;
(3)供试品溶液制备方法是否合理,进样量、色谱条件(色谱柱种类、柱温、流速、梯度、流动相组成及比例、检测器类型和参数)、鉴别成份峰的保留时间是否适宜;
(4)对照品配制的溶剂、浓度是否适宜;
(5)色谱分离效果是否良好;
(6)供试品和对照物质的色谱特征是否一致;
(7)方法是否有专属性(必要时采用阴性对照进行验证)。
注:允许调节色谱柱的内径、长度、固定相的粒度,柱温、进样量、检测器灵敏度以及流动相比例、流速(HPLC),固定液涂布浓度和载气流速(GC)等。
6.特征图谱
对于存在易混淆、伪品的饮片,建议建立专属性特征图谱的鉴别方法。
(五)检查
1、应注意考察水分、总灰分、酸不溶性灰分等需制定限度项目的限度制定依据的合理性。重金属及有害元素、二氧化硫残留、农药残留、黄曲霉毒素等的限度,一般参照《中国药典》相关项目制定。
2、水分、灰分、酸不溶性灰分等与药材规定限度的相关性。
3、应注意考察所选择方法和实验条件的适用性。
4.经过炮制减毒的饮片,有毒成份的限度与药材的相关性。
注:复核结果应在限度范围内。
(六)浸出物
考察内容包括:
1、供试品取用量、溶剂及使用量、浸渍方法(冷浸法、热浸法)、浸渍时间、干燥方式等是否与药材一致。
2、限度值是否合理,与药材规定值的相关性。
注:复核测定两份结果的偏差应小于2%,与起草单位的数据偏差应小于10%,超过该限度的,应查找原因或与起草单位在相同条件下复试。
(七)含量测定
1、高效液相色谱法
考察内容包括:
(1)测定成份和方法是否与药材一致;
(2)供试品取样量、提取和纯化方法等是否适宜;
(3)对照品用量、溶剂、浓度是否适宜;
(4)色谱柱类型、流动相(组成和比例)、洗脱梯度、检测波长(或其他检测器参数)是否合理,色谱分离效果是否良好;
(5)理论板数和分离度等规定的数值是否可行;
(6)被测成份峰是否有干扰;
(7)供试品中被测成份量是否在线性范围内;
(8)含量限度是否合理,限度与药材规定值的相关性。
注1:允许调整色谱柱商品型号、内径、长度、固定相粒度,允许调整流动相比例、柱温、检测器灵敏度、进样量等。
注2:复核测定两份结果的偏差应小于3%,与起草单位的数据偏差应小于10%,超过该限度的,应查找原因或与起草单位在相同条件下复试。
2、气相色谱法
考察内容包括:
(1)固定液种类、毛细管柱的规格、程序升温梯度、柱温、检测器温度、进样口温度等参数设置是否合理,色谱分离效果是否良好。
(2)其他同高效液相色谱法。
注1:允许调整色谱柱商品型号、固定液涂布浓度、柱内径、长度、载体型号、载气流速、柱温、检测器温度、进样口温度、检测器灵敏度、进样量等。
注2:复核测定两份结果的偏差应小于3%,与起草单位的数据偏差应小于10%,超过该限度的,应查找原因或与起草单位在相同条件下复试。
四、撰写复核意见基本要求
复核单位的复核报告和意见应规范、完整,并包括足够的信息。
(一)名称
应有规范的名称及情况说明。
(二)炮制
应对炮制的工艺方法进行说明。
(三)性状
应有符合实物的特征描述及情况的说明。
(四)鉴别
应有方法的专属性、可行性的说明,耐用性考察实验的结果与评价。对于不足之处应提出改进的意见和建议。
(五)检查
应有项目设定合理性、可行性和操作方法适用性的说明。
(六)含量测定
应有项目设定合理性、可行性和操作方法适用性的说明。
(七)对炮制规范全面的评价
1、对炮制规范草案的规范性、科学性、先进性和可行性作出全面的评价,特别是对含量测定方法学验证的项目、内容、方法等作出正确的、合理的评价。
2、给出结论性的意见。如:综上,炮制规范中检验方法基本可行;或建议继续提高完善炮制规范质控项目,增加或改进某项鉴别或含量测定项等。


